Infrastructure

Highways, streets, and roads, road repairs, resurfacing

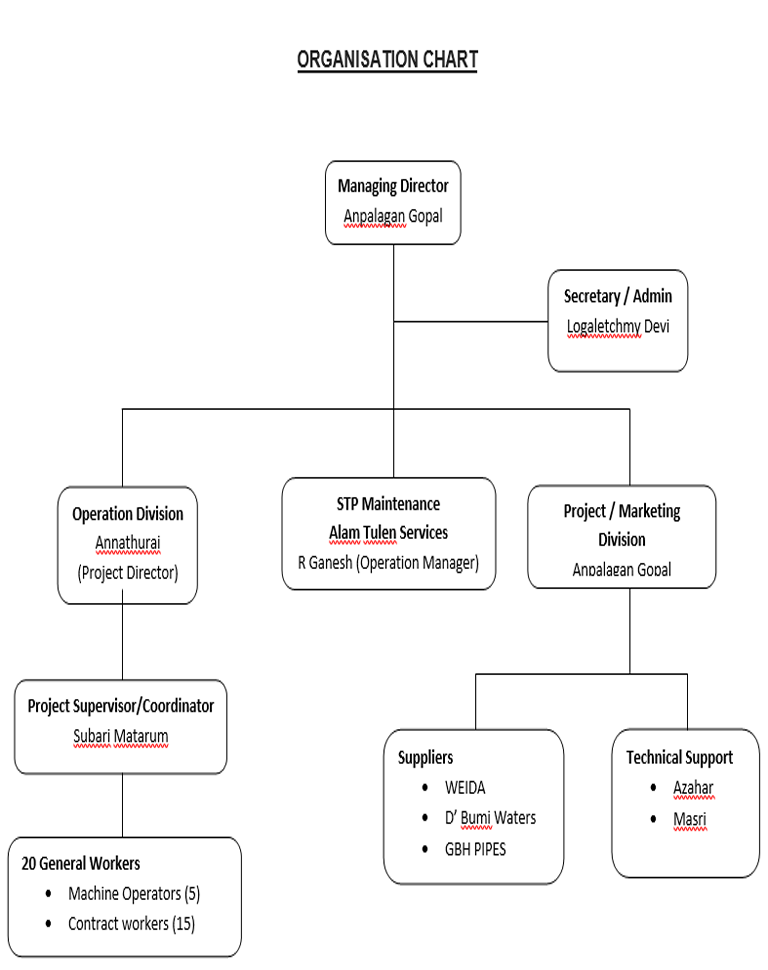
Management Team

Do Things That Matters. Plan. Create. Grow.

Our management team, composed of experienced managers, is the cornerstone of our company’s success thanks to their skills and innovative spirit.

With their recognized experience in each of the areas where they operate, they not only provide an unequalled notoriety, but also an essential guidance for all our teams.

Image